-
Read More
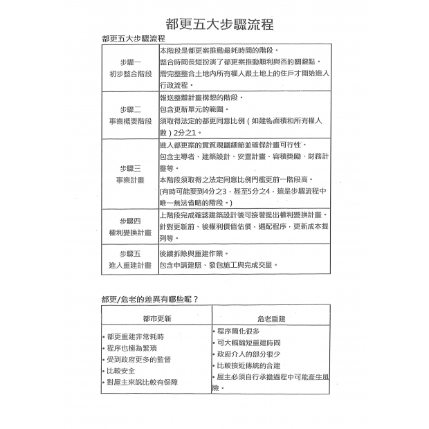
7.12都市更新步驟
都市更新五大步驟
(都市更新班講義)
7.12都市更新步驟
-
-
Read More
7.14各地都更統計
各市縣都更案件數統計(都市更新班講義)
7.14各地都更統計
-
Read More
7.15歷年都更件數
北市歷年都更數面積(都市更新班講義)
7.15歷年都更件數
-
Read More
7.16中央都更容獎
中央都更容積獎勵項目(都市更新班講義)
7.16中央都更容獎
-
Read More
7.17北市都更獎
台北市都更容積獎勵項目(都市更新班講義)
7.17北市都更獎
-
Read More
7.18危老重建流程
危老建築重建申請流程(都市更新班講義)
7.18危老重建流程
-
Read More
7.19危老重建統計
危老重建各市縣統計表(都市更新班講義)
7.19危老重建統計
-
-
Read More
1.10土開人員工作
土地開發工作事項
(土地開發班講義)
1.10土開人員工作
-
Read More
1.房屋銷售班簡介
1. 5 天上課日期時間
2.課程簡介.講義目錄
1.房屋銷售班簡介
-
Read More
2.業務交屋班簡介
1. 5 天上課日期時間
2.課程簡介.講義目錄
2.業務交屋班簡介