台北建設不動產教學中心
  • 開課日期
    • 1.台北教室開課訊息
    • 2.台中教室開課訊息
    • 3.高雄教室開課訊息
    • 4.遠距教學開課訊息
  • 報名方法
  • 土地開發
  • 房屋銷售
  • 建設管理
    • 產品介紹
      • 建設管理實務班
  • 各班簡介
    • 1.土地開發實務班
    • 2.房屋銷售實務班
    • 3.建設管理實務班
    • 4.業務管理交屋班
    • 5.建築全案管理班
    • 6.都市更新實務班
    • 7.土地開發都市更新綜合班
    • 8.房屋銷售業務交屋綜合班
    • 9.建設管理建築全案綜合班
    • 10.建築設計營造管理綜合班
    • 11.建築設計實務班
    • 12.營造管理實務班
  • 遠距教學
  • 建設全書
    • 1.建設代銷全書簡介
    • 3. 建設全書上冊簡介
    • 4.建設全書下册簡介
    • 5.代銷全書全冊簡介

各班簡介

  1. 首頁
  2. 各班簡介
DOMINOInterior Design
各班簡介
  • 1.土地開發實務班
  • 2.房屋銷售實務班
  • 3.建設管理實務班
  • 4.業務管理交屋班
  • 5.建築全案管理班
  • 6.都市更新實務班
  • 7.土地開發都市更新綜合班
  • 8.房屋銷售業務交屋綜合班
  • 9.建設管理建築全案綜合班
  • 10.建築設計營造管理綜合班
  • 11.建築設計實務班
  • 12.營造管理實務班

6.都市更新實務班

  1. 6.都市更新實務班
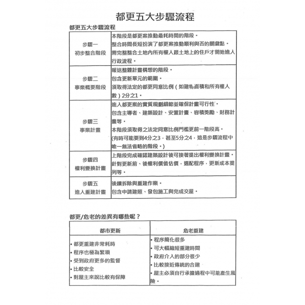
6.2都市更新步驟

6.2都市更新步驟

都市更新五大步驟
(都市更新班講義.)
1728122713312.jpg
/
詳細介紹
回上頁
gotop
CONTACTS
     台 北 建 設 不 動 產 教 學 中 心
     1. 聯 絡 電 話 : 02-5596-4290
     2. 加 入 Line : 0958-098-105
      3. 加Line掃描 : 下列 QR Code

    歡迎您掃描下列QR Code加入我們 Line

      
NAVIGATION
  • 開課日期
  • 報名方法
  • 土地開發
  • 房屋銷售
  • 建設管理
  • 各班簡介
  • 遠距教學
  • 建設全書
line_oa_chat_251020_093057.jpg
  • 02-5596-4290
  • https://www.youtube.com/rrsvs7q458E
  • line ID 0958098105
Copyright ©   台北建設不動產教學中心  (加入 Line QR Code) 設計維護 : 多米諾網頁設計
  • 產品搜尋
  • 報名方法
  • 回首頁
  • 開課日期
    • 1.台北教室開課訊息
    • 2.台中教室開課訊息
    • 3.高雄教室開課訊息
    • 4.遠距教學開課訊息
  • 報名方法
  • 土地開發
  • 房屋銷售
  • 建設管理
    • 產品介紹
      • 建設管理實務班
  • 各班簡介
    • 1.土地開發實務班
    • 2.房屋銷售實務班
    • 3.建設管理實務班
    • 4.業務管理交屋班
    • 5.建築全案管理班
    • 6.都市更新實務班
    • 7.土地開發都市更新綜合班
    • 8.房屋銷售業務交屋綜合班
    • 9.建設管理建築全案綜合班
    • 10.建築設計營造管理綜合班
    • 11.建築設計實務班
    • 12.營造管理實務班
  • 遠距教學
  • 建設全書
    • 1.建設代銷全書簡介
    • 3. 建設全書上冊簡介
    • 4.建設全書下册簡介
    • 5.代銷全書全冊簡介
  • 02-5596-4290
  • https://www.youtube.com/rrsvs7q458E
  • line ID 0958098105